Home
About GEI
GEI Initiative - Global Consensus
Development Concept
Development Strategy
Comprehensive Value
UHV Grid
GEIDCO Overview
Introduction
Leadership
Council
Committee
Brochure
Exhibition Hall
News & Media
News
Videos
Media Coverage
Trends & Updates
Events
Capacity Building & Training
Members
Member News
Service Guide
Member List
Membership Application
Alliance
Research
Latest Report
Energy Planning
Clean Energy Research
Strategic Plan
Key Technology
Carbon Neutrality
Thematic Study
Publications
Academic Journal
GEI Information
Recommended Paper
Contact Us
中文
EN
OK
Home
>
Research
>
Clean Energy Research
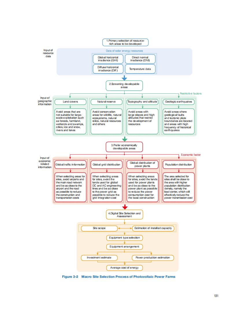
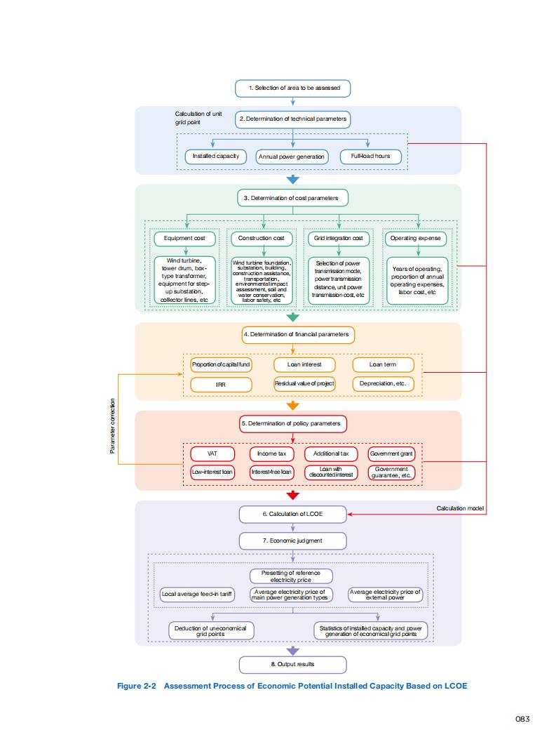
Research on African Renewable Energy Development and Investment